Files
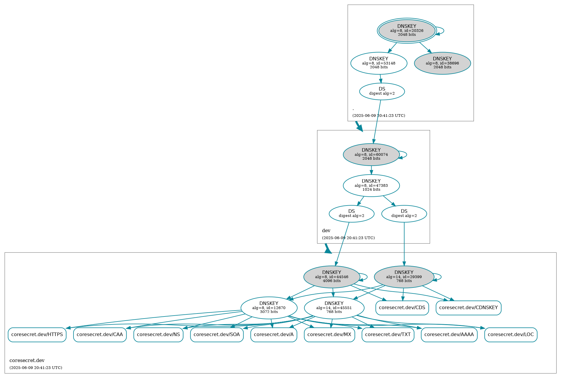
CISS.debian.live.builder/docs/SECURITY/coresecret.dev.png
Marc S. Weidner BOT fadece63ca DEPLOY BOT : 🛡️ Auto-Generate DNSSEC Status [skip ci]
X-CI-Metadata: master@68eb879 at 2025-06-09T20:41:27Z on 55df2b5118e1

Generated at : 2025-06-09T20:41:27Z
Runner Host  : 55df2b5118e1
Workflow ID  : 🛡️ Retrieve DNSSEC status of coresecret.dev.
Git Commit   : 68eb879 HEAD -> master
2025-06-09 20:41:27 +00:00

180 KiB
1893x1278px