Files
CISS.debian.live.builder/docs/AUDIT_DNSSEC.md
Marc S. Weidner 742d0579d7
All checks were successful
🛡️ Retrieve DNSSEC status of coresecret.dev. / 🛡️ Retrieve DNSSEC status of coresecret.dev. (push) Successful in 36s
🛡️ Shell Script Linting / 🛡️ Shell Script Linting (push) Successful in 1m38s
V8.03.768.2025.06.18
Signed-off-by: Marc S. Weidner <msw@coresecret.dev>
2025-06-18 20:00:50 +02:00

678 B

Table of Contents

1. CISS.debian.live.builder

Centurion Intelligence Consulting Agency Information Security Standard
Debian Live Build Generator for hardened live environment and CISS Debian Installer
Master Version: 8.03
Build: V8.03.768.2025.06.18

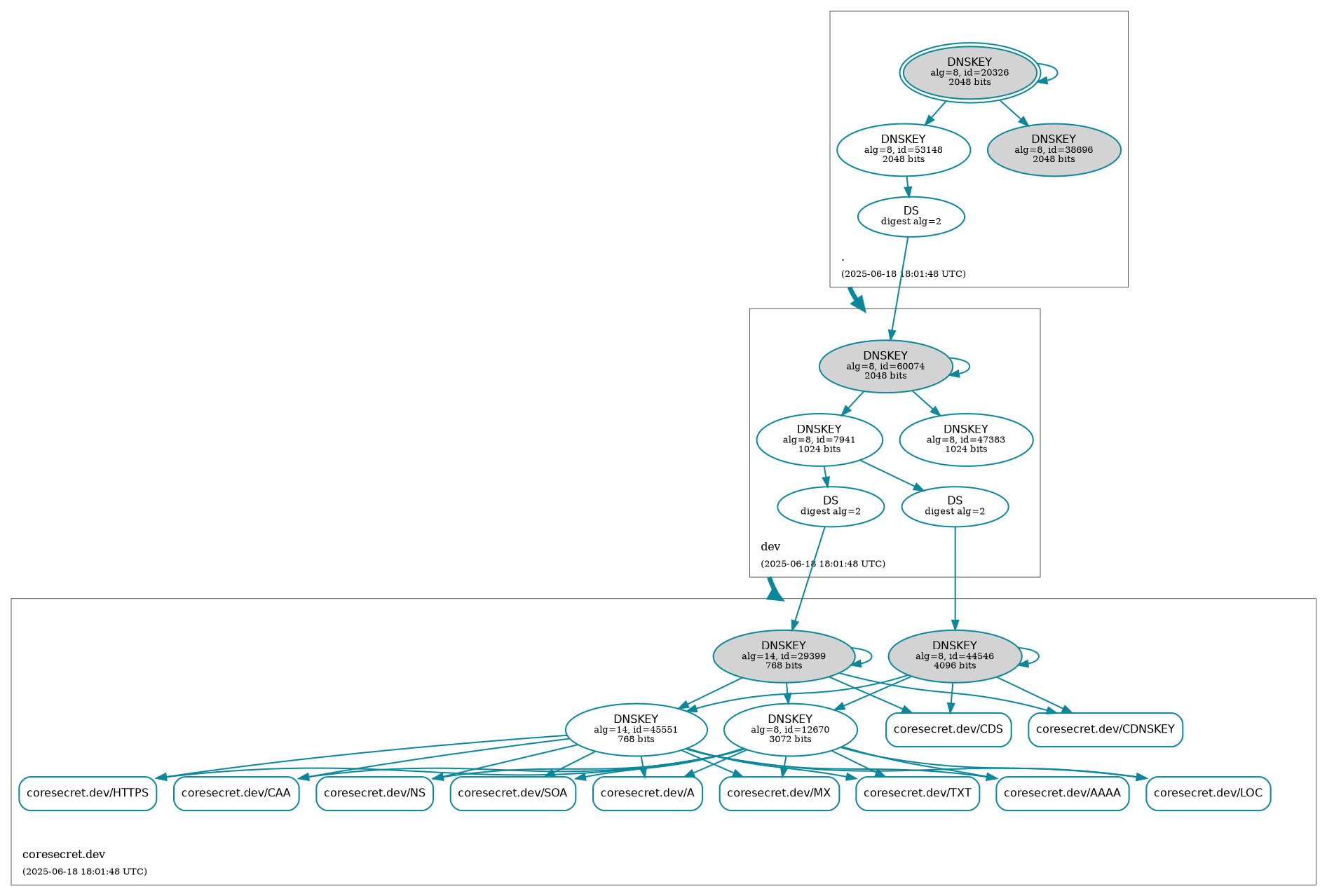
2. DNSSEC Status

This is an auto-generated overview of the DNSSEC status of coresecret.dev at the time of the last human-initiated push event.

DNSSEC Status


no tracking | no logging | no advertising | no profiling | no bullshit