X-CI-Metadata: master@2a866d7 at 2025-10-21T19:53:54Z on f2570d71cffe
Generated at : 2025-10-21T19:53:54Z
Runner Host : f2570d71cffe
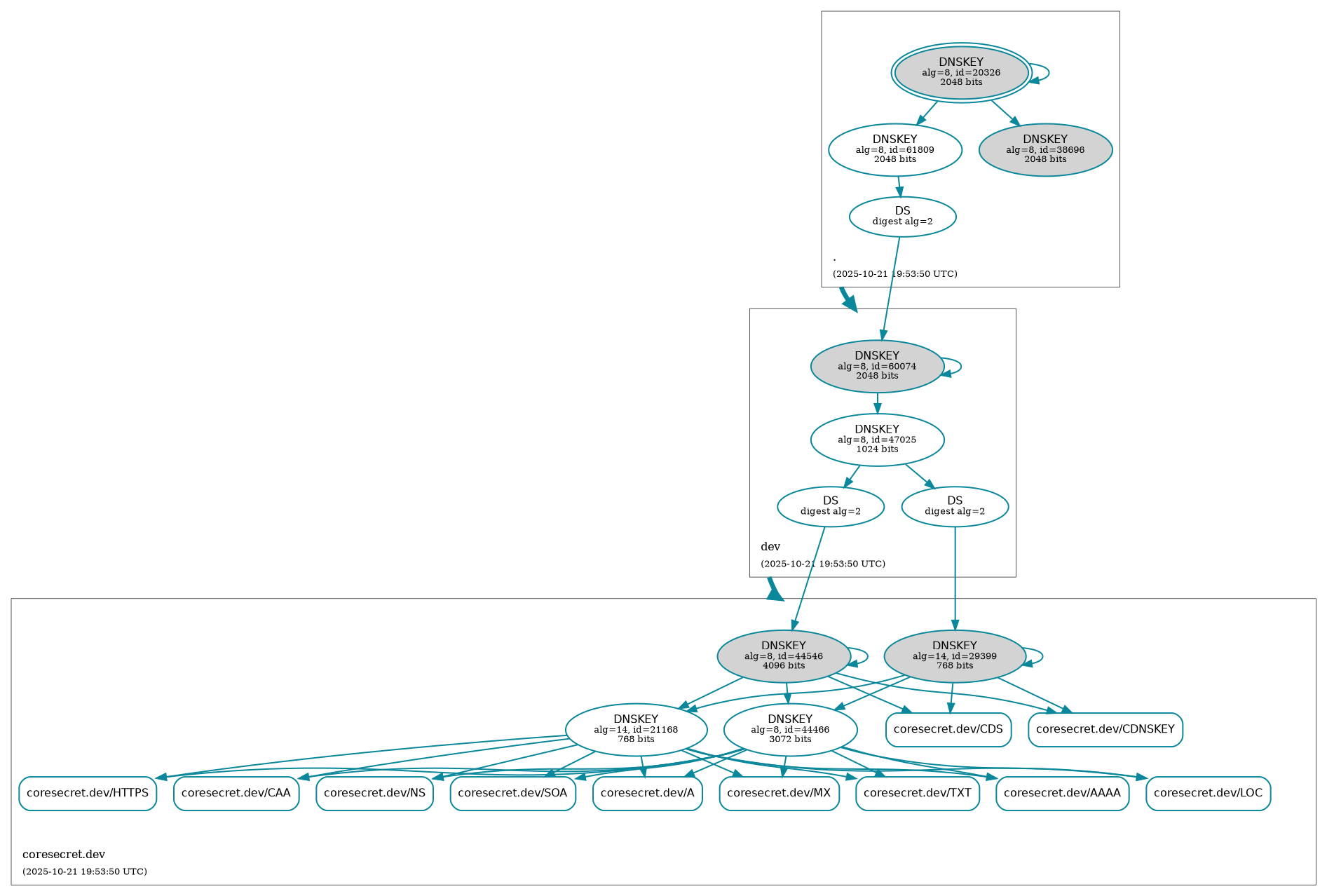
Workflow ID : 🛡️ Retrieve DNSSEC status of coresecret.dev.
Git Commit : 2a866d7 HEAD -> master
179 KiB
1893x1278px
179 KiB
1893x1278px