X-CI-Metadata: master@d380e11 at 2025-11-19T05:48:05Z on 9fc1bc3e397f
Generated at : 2025-11-19T05:48:05Z
Runner Host : 9fc1bc3e397f
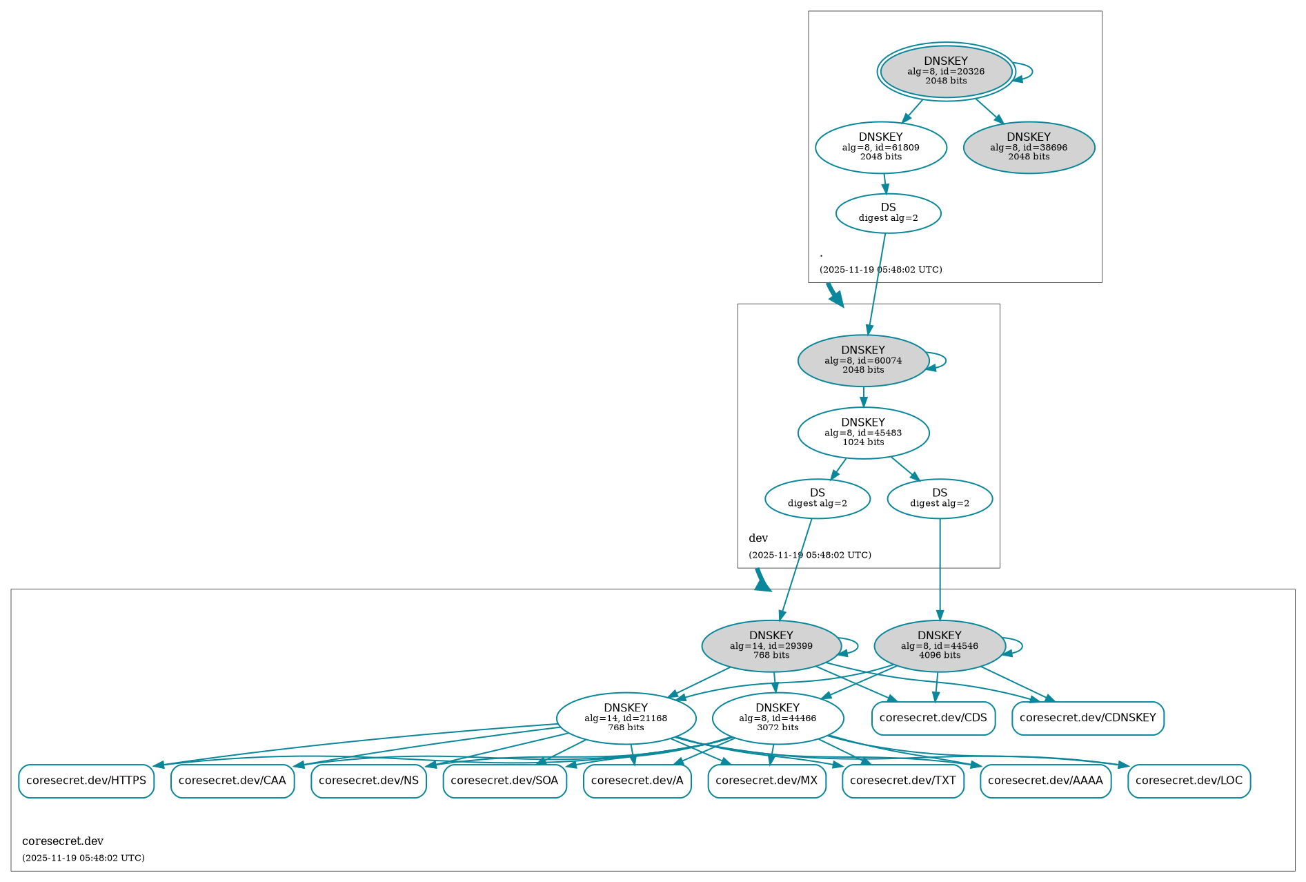
Workflow ID : 🛡️ Retrieve DNSSEC status of coresecret.dev.
Git Commit : d380e11 HEAD -> master
179 KiB
1893x1278px
179 KiB
1893x1278px