Files
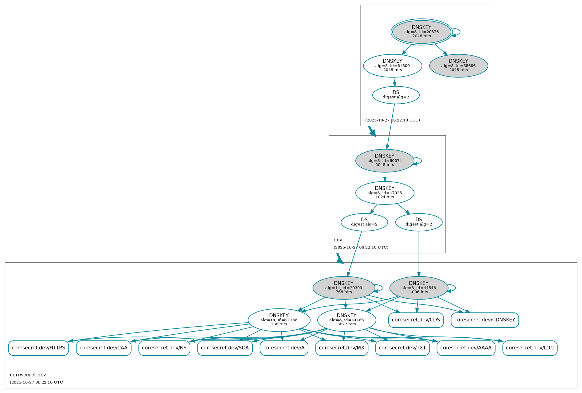
CISS.debian.live.builder/docs/SECURITY/coresecret.dev.png
Marc S. Weidner BOT 33ab1affa3 DEPLOY BOT : 🛡️ Auto-Generate DNSSEC Status [skip ci]
X-CI-Metadata: master@18f7afa at 2025-10-27T06:22:13Z on 62dce5ebb206

Generated at : 2025-10-27T06:22:13Z
Runner Host  : 62dce5ebb206
Workflow ID  : 🛡️ Retrieve DNSSEC status of coresecret.dev.
Git Commit   : 18f7afa HEAD -> master
2025-10-27 06:22:13 +00:00

179 KiB
1893x1278px