Files
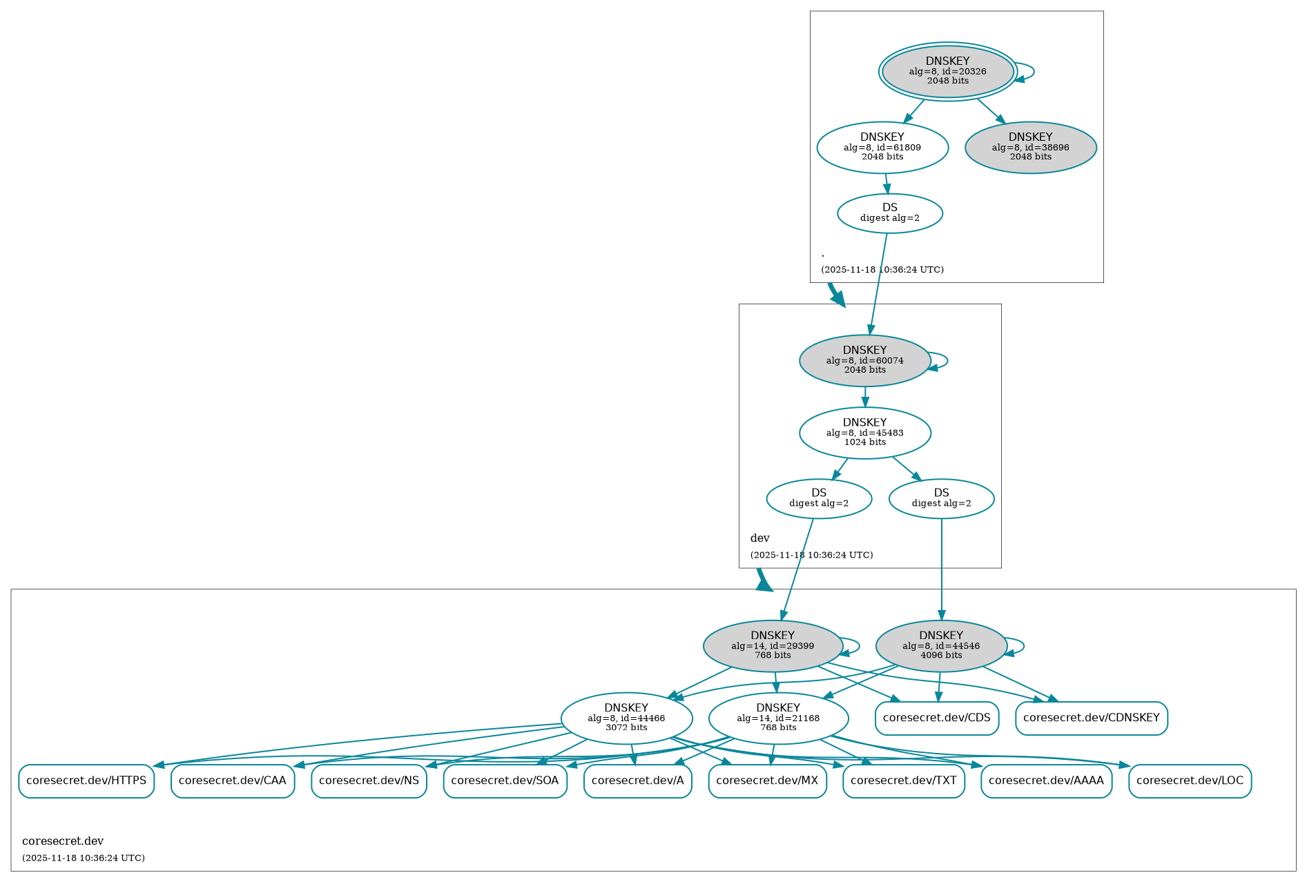
CISS.debian.live.builder/docs/SECURITY/coresecret.dev.png
Marc S. Weidner BOT dee2596b74 DEPLOY BOT : 🛡️ Auto-Generate DNSSEC Status [skip ci]
X-CI-Metadata: master@a57cac4 at 2025-11-18T10:36:26Z on 3950fcc0b241

Generated at : 2025-11-18T10:36:26Z
Runner Host  : 3950fcc0b241
Workflow ID  : 🛡️ Retrieve DNSSEC status of coresecret.dev.
Git Commit   : a57cac4 HEAD -> master
2025-11-18 10:36:26 +00:00

180 KiB
1893x1278px