X-CI-Metadata: master@7459585 at 2025-06-24T08:51:53Z on e2cd59453da4
Generated at : 2025-06-24T08:51:53Z
Runner Host : e2cd59453da4
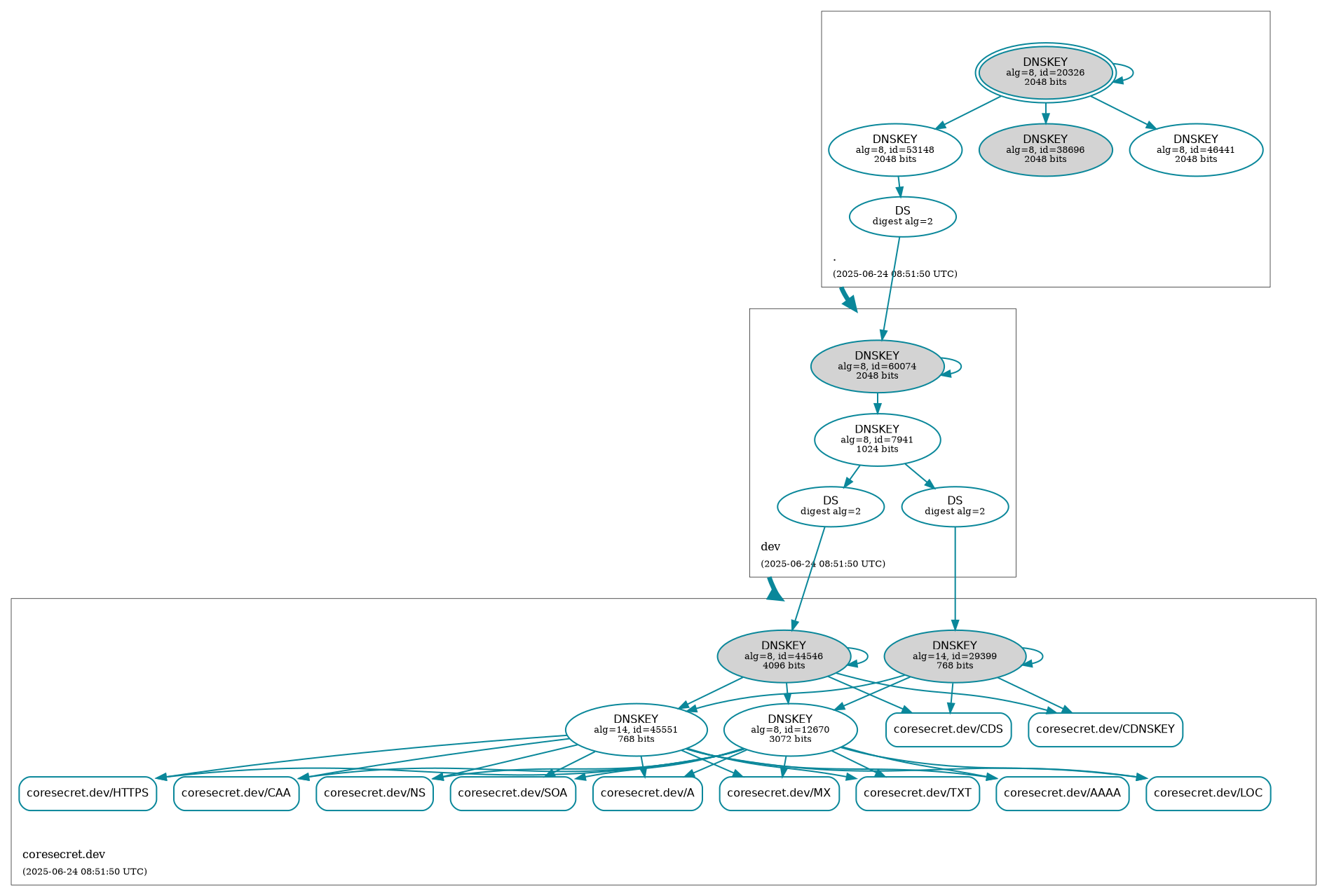
Workflow ID : 🛡️ Retrieve DNSSEC status of coresecret.dev.
Git Commit : 7459585 HEAD -> master
186 KiB
1893x1278px
186 KiB
1893x1278px