X-CI-Metadata: master@18f7afa at 2025-10-27T06:22:13Z on 62dce5ebb206
Generated at : 2025-10-27T06:22:13Z
Runner Host : 62dce5ebb206
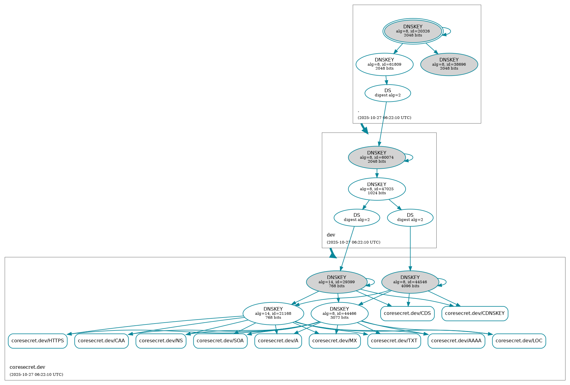
Workflow ID : 🛡️ Retrieve DNSSEC status of coresecret.dev.
Git Commit : 18f7afa HEAD -> master
179 KiB
1893x1278px
179 KiB
1893x1278px