Files
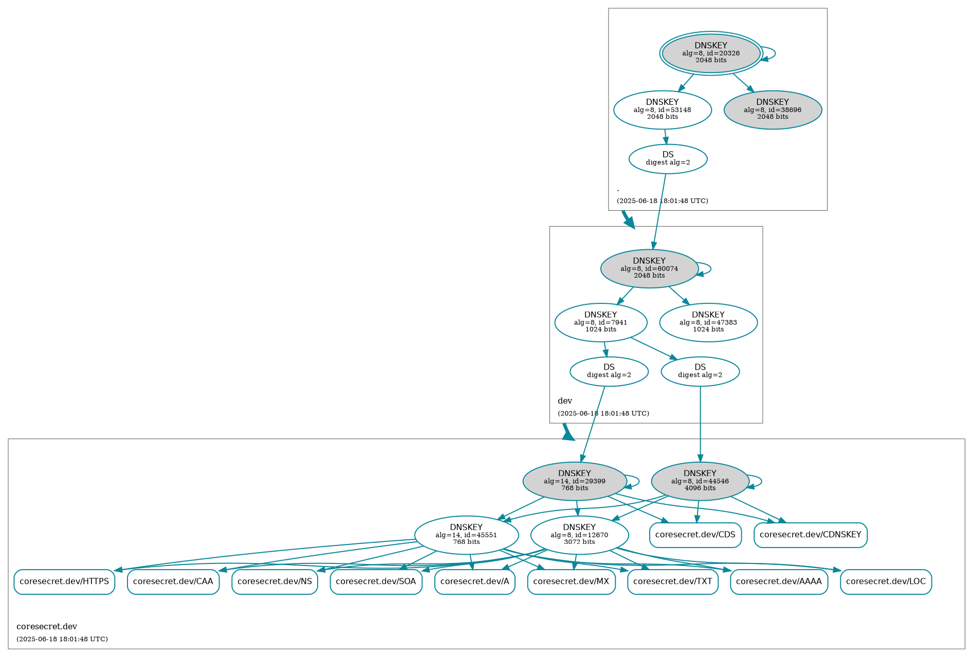
CISS.debian.live.builder/docs/SECURITY/coresecret.dev.png
Marc S. Weidner BOT f40b1c6f2d DEPLOY BOT : 🛡️ Auto-Generate DNSSEC Status [skip ci]
X-CI-Metadata: master@742d057 at 2025-06-18T18:01:52Z on 6873478a02ad

Generated at : 2025-06-18T18:01:52Z
Runner Host  : 6873478a02ad
Workflow ID  : 🛡️ Retrieve DNSSEC status of coresecret.dev.
Git Commit   : 742d057 HEAD -> master
2025-06-18 18:01:52 +00:00

189 KiB
1893x1278px