X-CI-Metadata: master@7a0fc61 at 2025-10-28T08:58:08Z on 99b86a727dee
Generated at : 2025-10-28T08:58:08Z
Runner Host : 99b86a727dee
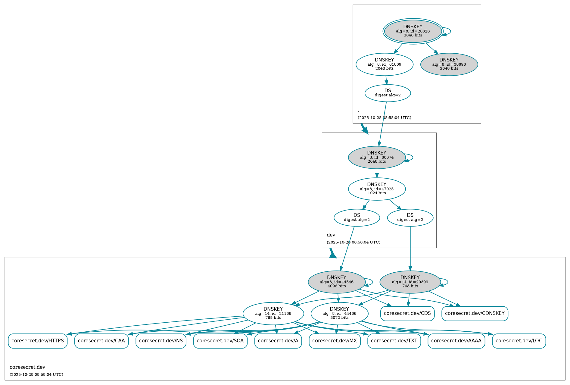
Workflow ID : 🛡️ Retrieve DNSSEC status of coresecret.dev.
Git Commit : 7a0fc61 HEAD -> master
179 KiB
1893x1278px
179 KiB
1893x1278px