Files
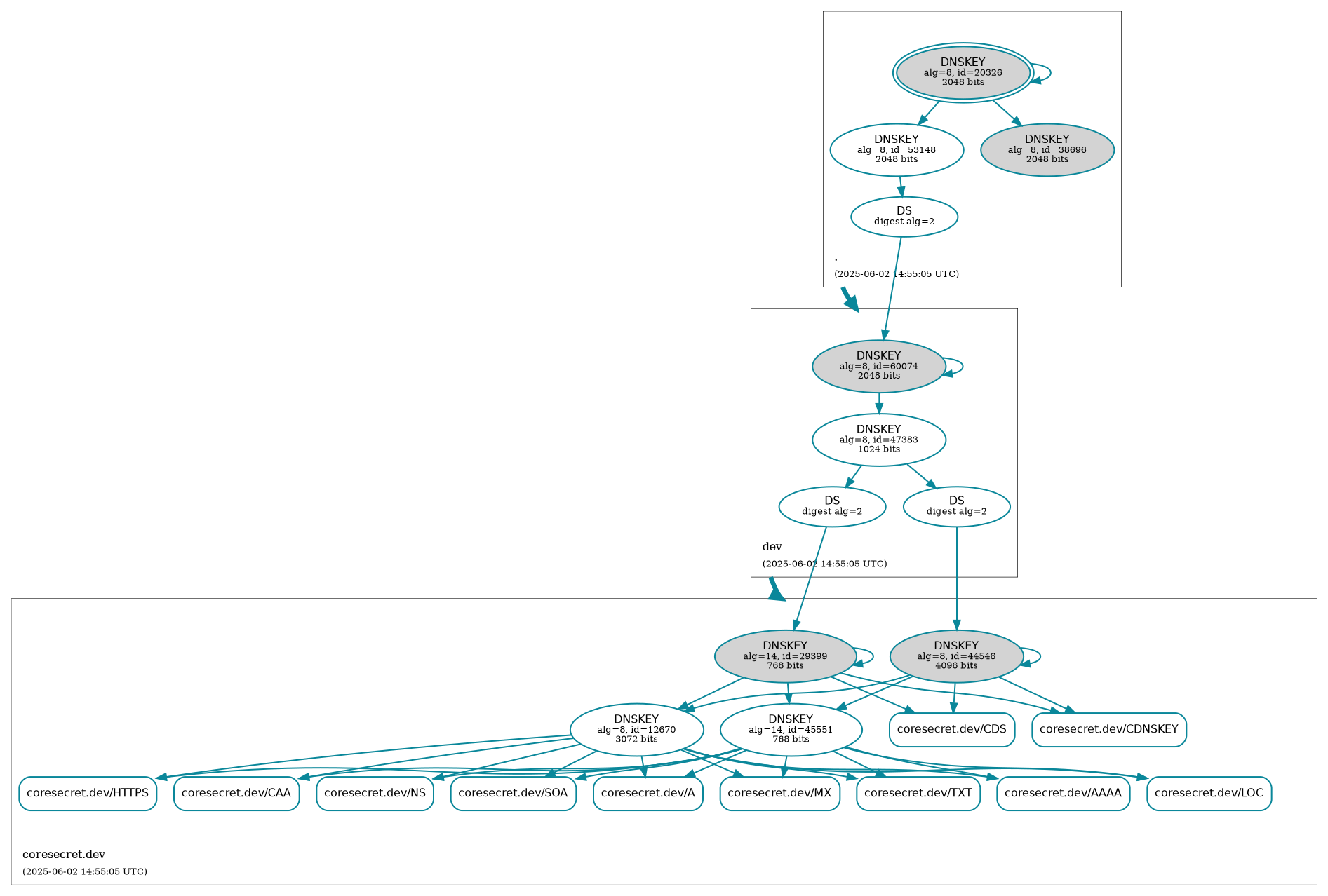
CISS.debian.live.builder/docs/SECURITY/coresecret.dev.png
Marc S. Weidner BOT 5d331772b8 DEPLOY BOT: Auto-Generate DNSSEC Status [skip ci]
X-CI-Metadata: master@db073e5 at 2025-06-02T14:55:08Z on d215d9172530

  Generated at: 2025-06-02T14:55:08Z
  Runner Host : d215d9172530
  Workflow ID : Retrieve DNSSEC status of coresecret.dev.
  Git Commit  : db073e5 HEAD → master
2025-06-02 14:55:08 +00:00

179 KiB
1893x1278px