X-CI-Metadata: master@5bd0c51 at 2025-07-15T10:05:08Z on ab2abe52ded3
Generated at : 2025-07-15T10:05:08Z
Runner Host : ab2abe52ded3
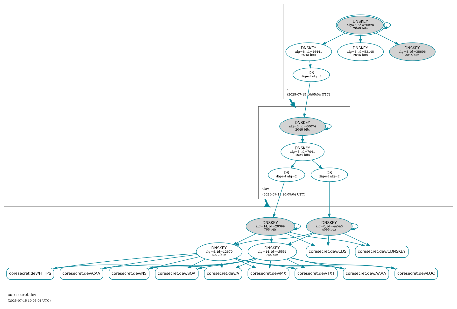
Workflow ID : 🛡️ Retrieve DNSSEC status of coresecret.dev.
Git Commit : 5bd0c51 HEAD -> master
185 KiB
1893x1278px
185 KiB
1893x1278px