X-CI-Metadata: master@0f8b894 at 2025-10-03T17:41:34Z on 71aa4f460676
Generated at : 2025-10-03T17:41:34Z
Runner Host : 71aa4f460676
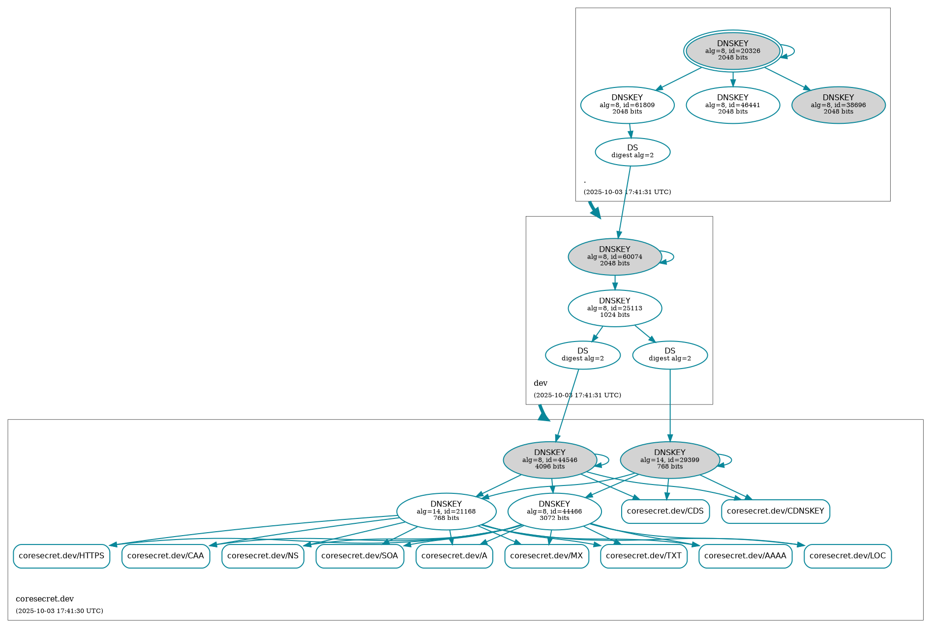
Workflow ID : 🛡️ Retrieve DNSSEC status of coresecret.dev.
Git Commit : 0f8b894 HEAD -> master
186 KiB
1893x1278px
186 KiB
1893x1278px