X-CI-Metadata: master@d98ad00 at 2025-10-16T14:43:13Z on a6c3e52d5d4e
Generated at : 2025-10-16T14:43:13Z
Runner Host : a6c3e52d5d4e
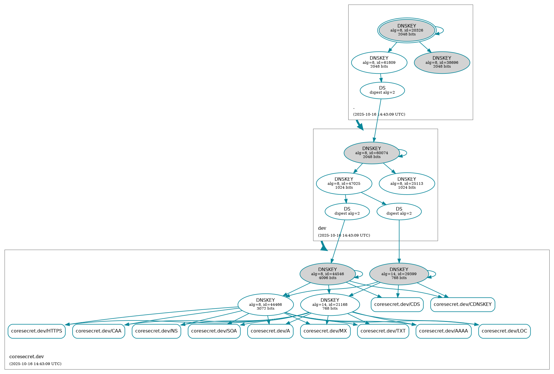
Workflow ID : 🛡️ Retrieve DNSSEC status of coresecret.dev.
Git Commit : d98ad00 HEAD -> master
189 KiB
1893x1278px
189 KiB
1893x1278px