Files
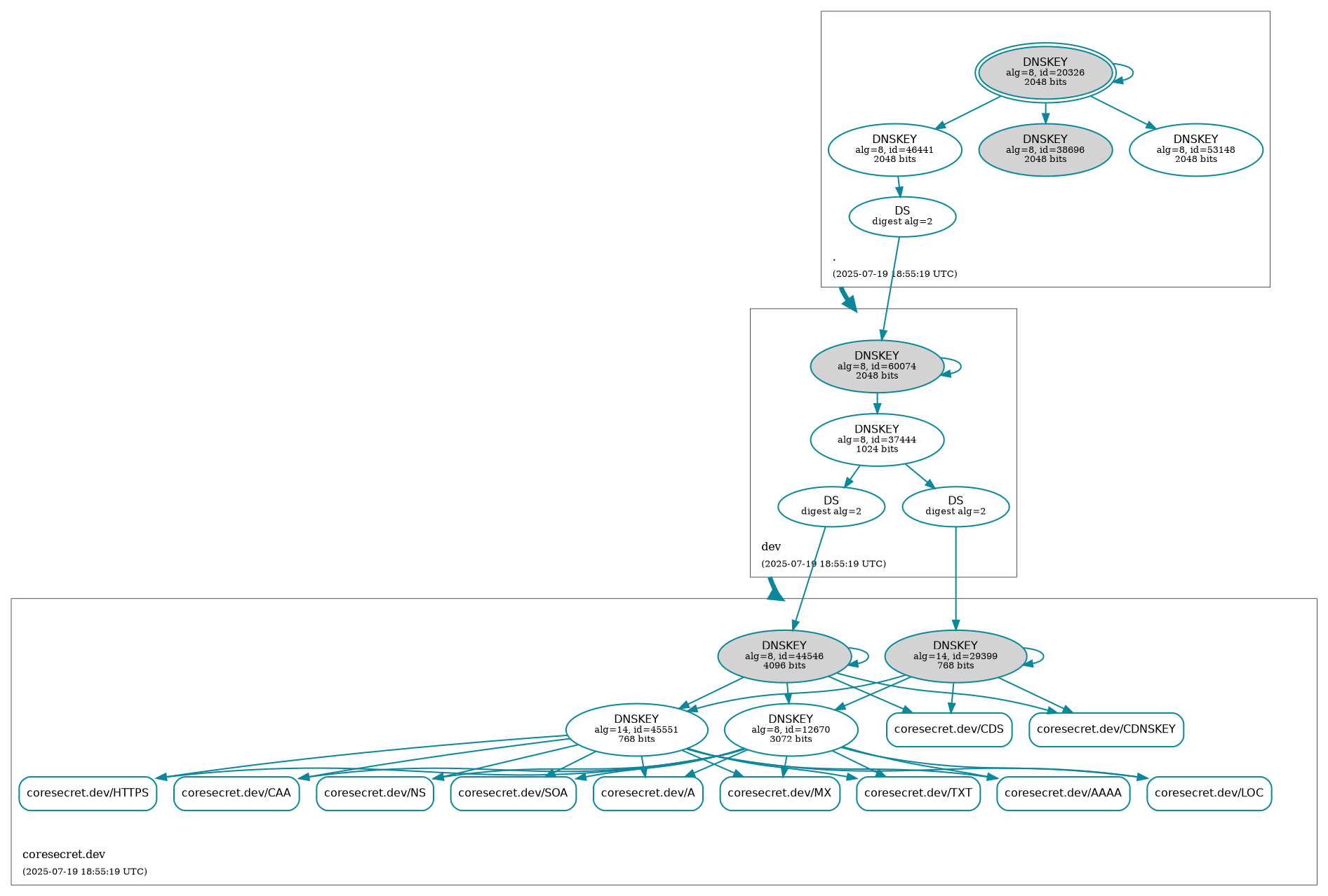
CISS.debian.live.builder/docs/SECURITY/coresecret.dev.png
Marc S. Weidner BOT 1d095efce3 DEPLOY BOT : 🛡️ Auto-Generate DNSSEC Status [skip ci]
X-CI-Metadata: master@f12abfe at 2025-07-19T18:55:22Z on d38d80a1bb55

Generated at : 2025-07-19T18:55:22Z
Runner Host  : d38d80a1bb55
Workflow ID  : 🛡️ Retrieve DNSSEC status of coresecret.dev.
Git Commit   : f12abfe HEAD -> master
2025-07-19 18:55:23 +00:00

186 KiB
1893x1278px