X-CI-Metadata: master@051361a at 2025-11-07T16:14:22Z on a46d249838cb
Generated at : 2025-11-07T16:14:22Z
Runner Host : a46d249838cb
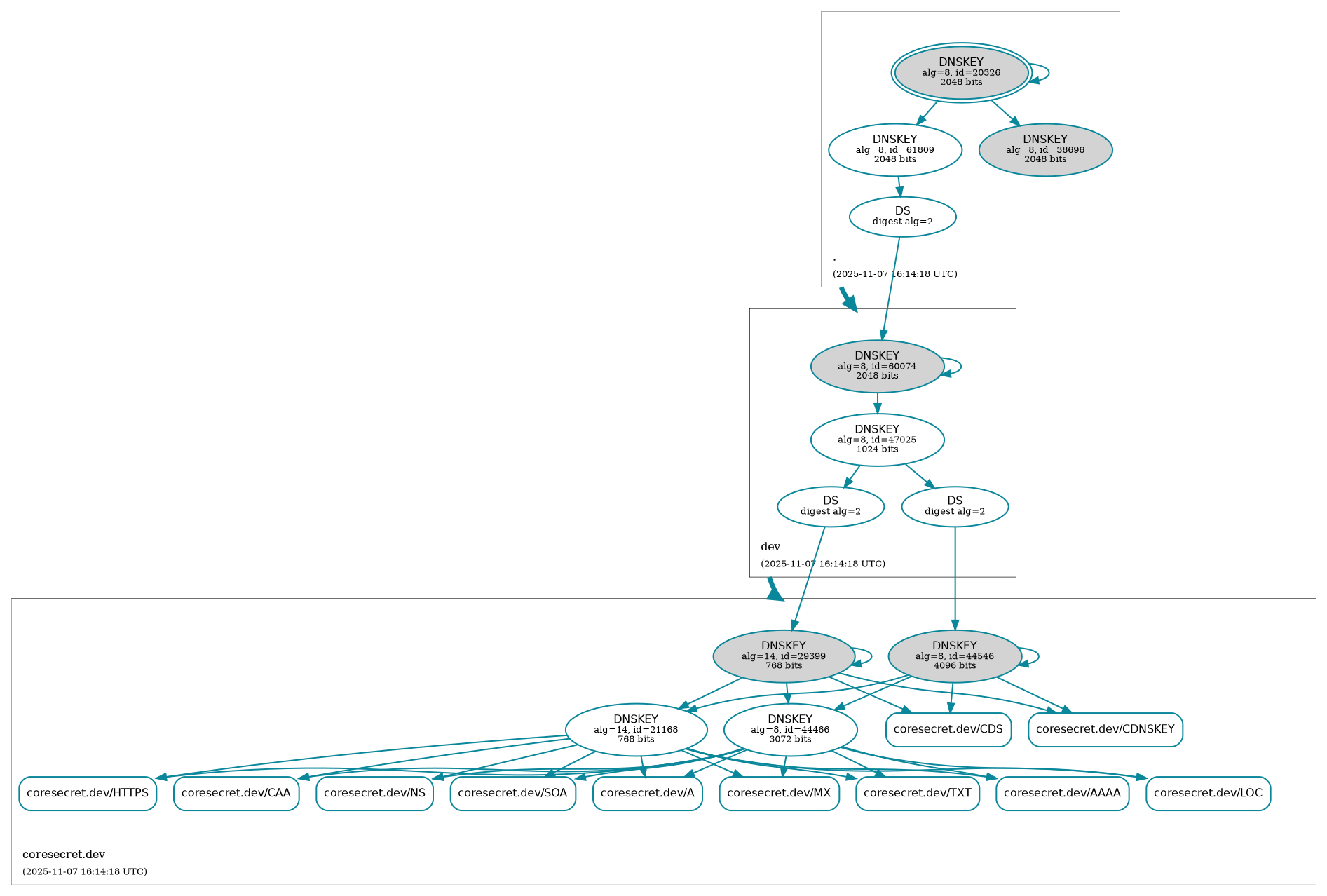
Workflow ID : 🛡️ Retrieve DNSSEC status of coresecret.dev.
Git Commit : 051361a HEAD -> master
180 KiB
1893x1278px
180 KiB
1893x1278px