X-CI-Metadata: master@f7b58dd at 2025-10-26T18:40:14Z on 22a74190abe5
Generated at : 2025-10-26T18:40:14Z
Runner Host : 22a74190abe5
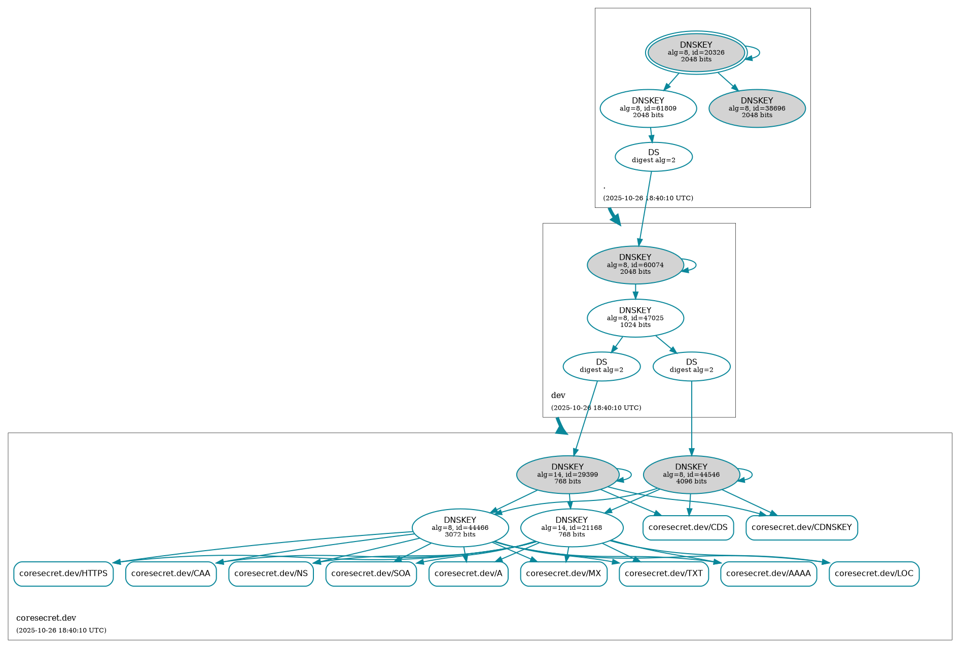
Workflow ID : 🛡️ Retrieve DNSSEC status of coresecret.dev.
Git Commit : f7b58dd HEAD -> master
180 KiB
1893x1278px
180 KiB
1893x1278px