X-CI-Metadata: master@3cc26e2 at 2025-06-19T05:52:22Z on f02394ed0ec5
Generated at : 2025-06-19T05:52:22Z
Runner Host : f02394ed0ec5
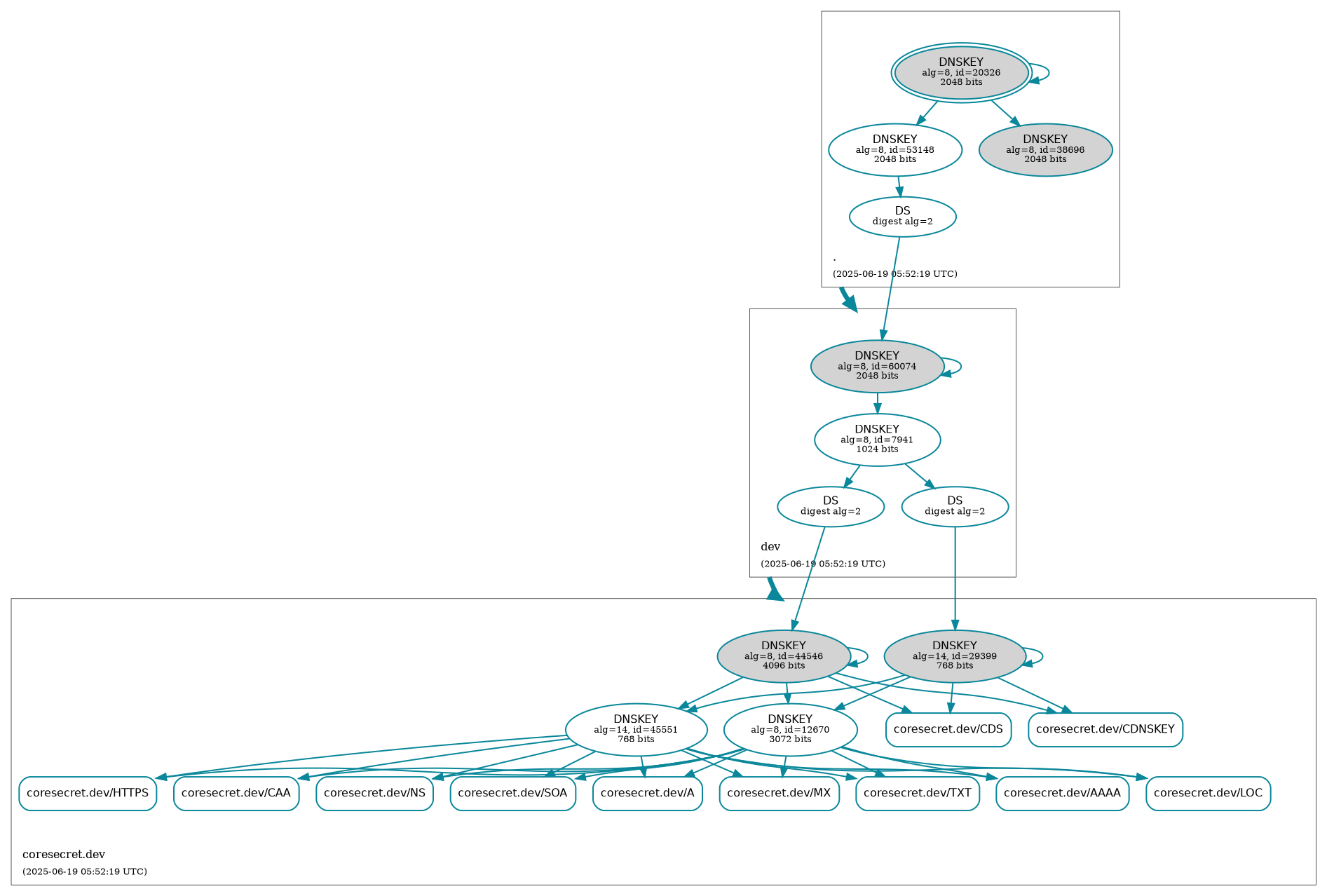
Workflow ID : 🛡️ Retrieve DNSSEC status of coresecret.dev.
Git Commit : 3cc26e2 HEAD -> master
179 KiB
1893x1278px
179 KiB
1893x1278px