Files
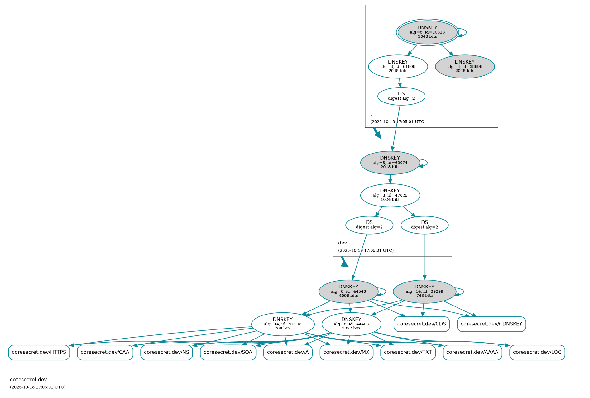
CISS.debian.live.builder/docs/SECURITY/coresecret.dev.png
Marc S. Weidner BOT cbcab8cbf9 DEPLOY BOT : 🛡️ Auto-Generate DNSSEC Status [skip ci]
X-CI-Metadata: master@d909b17 at 2025-10-18T17:05:04Z on e49c39b776f2

Generated at : 2025-10-18T17:05:04Z
Runner Host  : e49c39b776f2
Workflow ID  : 🛡️ Retrieve DNSSEC status of coresecret.dev.
Git Commit   : d909b17 HEAD -> master
2025-10-18 17:05:04 +00:00

179 KiB
1893x1278px