Files
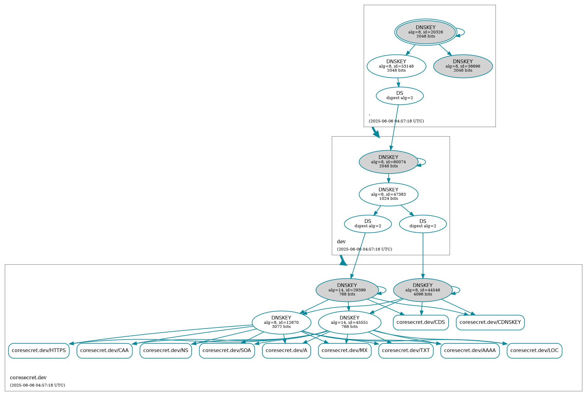
CISS.debian.live.builder/docs/SECURITY/coresecret.dev.png
Marc S. Weidner BOT f6d617ac5a DEPLOY BOT: 🛡️ Auto-Generate DNSSEC Status [skip ci]
X-CI-Metadata: master@ddd5aa3 at 2025-06-06T04:57:21Z on 152ddf3b707a

Generated at: 2025-06-06T04:57:21Z
Runner Host : 152ddf3b707a
Workflow ID : 🛡️ Retrieve DNSSEC status of coresecret.dev.
Git Commit  : ddd5aa3 HEAD → master
2025-06-06 04:57:21 +00:00

180 KiB
1893x1278px